国家助学贷款,
助学圆梦,成长成才!

一、政策简介
01 什么是生源地信用助学贷款?
生源地信用助学贷款是指国家开发银行等金融机构向符合条件的家庭经济困难的普通高校新生(含预科生) 和在校生发放的、在学生入学前户籍所在县(市、区)办理的助学贷款。生源地贷款为信用贷款,学生和家长(或其他监护人)为共同借款人,共同承担还款责任。
02 贷款额度及用途是什么?
全日制普通本专科学生(含预科、高职、第二学士学位)每人每年申请贷款额度不超过16000元,且不低于1000元。
全日制研究生(含硕士研究生、博士研究生)每人每年申请贷款额度不超过20000元,且不低于1000元。
生源地信用助学贷款,主要用于解决学生在校期间的学费和住宿费,超出部分可弥补日常生活费。
03是多长?02 贷款额
03 贷款期限是多长?贷款利率是多少?
用途贷款期限原则上按剩余学制加15年,最长不超过22年。借款学生毕业或终止学业时,应与经办银行确认还款计划,还款期限按双方签署的合同执行。
贷款利率执行中国人民银行授权全国银行间同业拆借中心发布的同期五年以上贷款市场报价利率LPR5Y-60个基点(LPR5Y-0.6%),每年12月21日调整一次。
04 贷款学生如何付息?
在读期间利息全部由财政补贴。毕业后,在还款期内继续攻读学位的,应在毕业当年的7月31日前向当地资助管理中心申请就学信息变更,当地资助管理中心审核后,继续攻读学位期间产生的贷款利息,由财政继续全额贴息。
其他阶段性政策以经办银行通知为准。
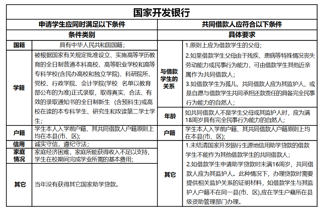
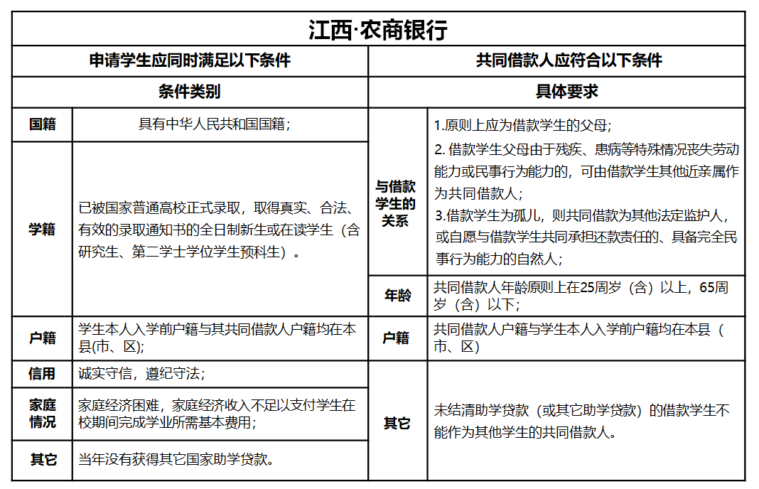
二、申请条件
办理以下生源地助学贷款的学生需要符合的条件有哪些?


三、申贷材料及流程
01 申贷需要哪些材料?

02 申贷有哪些流程?
➢国家开发银行申贷流程

➢江西·农商银行申贷流程

的四、还贷流程
➢国家开发银行还贷流程
登录学生在线系统查询当期还款额度→通过支付宝还款、通过云闪付还款、通过POS机还款、通过代理结算银行APP还款→登录学生在线系统查看扣款结果。
提前还款需先申请再进行还款。
➢江西·农商银行还贷流程
登录江西·农商银行电子渠道客户端,点击“贷款专区”→“百福·助学贷”并按照手机提示完成相关操作。
五、小贴士

(转载|赣师学工)